携手 Acontis 与盟通,英特尔虚拟化驱动工业负载整合
工业负载整合是指通过技术手段将传统工业中分散在多个工控机上的负载集中部署到单一硬件平台上,以优化硬件性能并降低成本。在传统工业场景中,上位机负责人机交互、数据分析或视觉检测,下位机负责实时任务如运动控制和传感器数据收集。通过负载整合方案,可以将上位机和下位机的功能集成到同一硬件平台上,充分利用x86平台的强大硬件资源,实现多机任务的集中处理。
引言
工业负载整合是指通过技术手段将传统工业中分散在多个工控机上的负载集中部署到单一硬件平台上,以优化硬件性能并降低成本。在传统工业场景中,上位机负责人机交互、数据分析或视觉检测,下位机负责实时任务如运动控制和传感器数据收集。通过负载整合方案,可以将上位机和下位机的功能集成到同一硬件平台上,充分利用x86平台的强大硬件资源,实现多机任务的集中处理。

图1.工业负载整合架构图
虚拟化技术在工业负载整合解决方案中起到了至关重要的作用。借助虚拟化,SMP架构的x86平台能够同时运行多个操作系统,这些操作系统可以共享或独占物理核,从而支持不同工作负载的部署,实现工业负载的高效整合。
英特尔从芯片层面推动虚拟化在工业领域的应用落地。其VT-x技术支持CPU和内存虚拟化(EPT),而VT-d和SR-IOV技术则为I/O设备虚拟化提供全面的硬件支持。为满足工业领域的严格实时性要求,英特尔在特定芯片上还提供了专门的硬件技术支持和配置,如Intel® Resource Direct Technology (RDT) 等。
Acontis 虚拟化负载整合解决方案概述
在工业自动化和人机交互领域,Linux 和 Windows 是最常用的操作系统。为满足客户对 Windows 用户体验和实时控制的需求,Acontis 公司基于多年技术积累,推出了成熟、可靠且高效的实时虚拟化扩展方案。
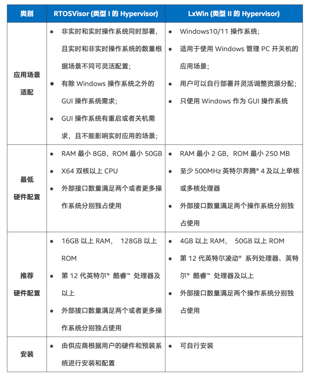
针对不同场景的要求,Acontis 提供了两种选择:RTOSVisor(类型I的Hypervisor)与 LxWin(类型II的Hypervisor)。类型I Hypervisor 直接运行于物理硬件层以保障高确定性响应,独立的虚拟机之间隔离性好,也无需依赖宿主机操作系统。而类型II Hypervisor 则依托宿主操作系统来管理硬件资源,实现开发效率与实时性平衡。
LxWin(类型II的Hypervisor )
LxWin Hypervisor 采用类型II虚拟化技术,使实时 Linux 子系统能够在 Windows 操作系统下并行运行。通过英特尔虚拟化技术(VT-x/VT-d),它将 Windows 应用程序和实时 Linux 控制任务分配到同一硬件平台的不同 CPU 核心,实现硬件资源隔离,确保实时任务不受 Windows 非实时进程的干扰。即使 Windows 发生蓝屏,实时 Linux 仍能继续运行,且实时性能不受影响,从而保障了实时任务的可靠性。该方案兼容现有的 Linux 驱动程序和工业软件(如EtherCAT主站),用户可直接复用现有代码,无需额外适配。为简化部署流程,Acontis 提供预配置的实时 Linux 操作系统镜像,大幅缩短部署周期。

图2. 类型 II Hypervisor 系统架构图
RTOSVisor(类型I的Hypervisor)
Acontis RTOSVisor 是一款直接运行于硬件层的类型I实时 Hypervisor 解决方案,专为工业物联网、边缘控制器及多任务整合场景设计。该方案通过实时虚拟机框架(VMF, Virtual Machine Framework)与基于内核的虚拟化模块(KVM, Kernel-based Virtual Machine)协同工作,以满足高复杂度工业应用的需求。实时子系统由 VMF 驱动,直接管理硬件中断、PCIe 设备(如 EtherCAT 主站卡)及实时操作系统(如实时 Linux),消除虚拟化层性能损耗,实现微秒级确定性响应(英特尔® 酷睿™ i7平台实测中断延迟<20μs)。KVM 模块负责托管 Windows/Linux 等通用操作系统,通过 PCIe/USB 设备直通(如为 HMI 界面分配独立显卡资源)与半虚拟化技术(如 VirtIO 虚拟存储控制器)优化非实时任务的吞吐效率。两类子系统基于 Intel® VT-x/VT-d 技术实现物理资源隔离,确保实时任务不受通用系统干扰。此架构已成功应用于半导体晶圆搬运、汽车焊装线等场景,支持7×24小时无中断作业。

图3. 类型I Hypervisor System Architecture
英特尔技术对 Acontis 方案的加持
英特尔芯片广泛应用于各类工业领域,从运动控制、视觉计算到当前热门的AI和具身智能。英特尔提供完整的产品系列,以满足不同行业的多样化需求:从英特尔凌动® 处理器,英特尔® 酷睿™ 处理器到英特尔® 至强® 处理器,凭借其强大的计算性能和高可靠性,可用于工业网关、人机界面(HMI)、自动化控制、机器人、工业PC(IPC)、工业服务器等场景,提供卓越的计算能力,支持确定性实时控制以及复杂的数据处理、机器视觉和AI推理。此外,在虚拟化技术方面,英特尔为 Acontis Hypervisor 提供了全面的底层支持和保障。
1. Intel® VT (Intel® Virtualization Technology) 技术
SMI(System Management Interrupt,系统管理中断)是实时性和确定性的主要障碍。为应对 SMI 的复杂干扰特性,Acontis 利用英特尔硬件平台的 Intel VT 技术开发了专用监控驱动,以减轻SMI对实时任务的影响。在启用 Intel VT 技术支持时,Windows 运行于 VMX(Virtual Machine Extension)非根操作模式下,Hypervisor 框架(VMF,作为管理程序的一部分)能够控制特定操作的允许或禁止。如果 Windows 尝试执行可能引发系统管理中断的操作,Hypervisor 可以拦截这些操作以避免触发 SMI,从而有效降低 SMI 对实时任务的干扰。这一优化策略为工业客户提供了更高水平的实时性保障。
2. Intel® RDT (Intel® Resource Director Technology) 技术
-
英特尔® 资源调配技术(Resource Director Technology,RDT):英特尔资源导向技术RDT提供对共享资源(如缓存、内存带宽)的监控与分配能力,确保关键实时应用的QoS(Quality of Service, 服务质量)。
-
高速缓存分配技术(Cache Allocation Technology,CAT):RDT的子技术之一,EC-Win 7.0通过CAT优化缓存分配策略,隔离实时应用与Windows环境的缓存争用,显著提升运行时确定性。
-
内存带宽监控(Memory Bandwidth Allocation,MBA):RDT的子技术之一,EC-Win 7.0使用MBA限制非实时系统的内存带宽占用,降低实时任务的性能抖动,保障执行稳定性。
-
英特尔® RDT技术栈(CAT/MBA):深度整合于EC-Win 7.0,为工业场景提供全面的资源隔离与确定性保障。
英特尔工业控制产品路线图
英特尔在工业控制领域的产品路线图涵盖了从高性能英特尔® 酷睿™ 系列到低功耗英特尔Atom® 系列的多种处理器选型,以满足不同应用场景需求。通过这些先进处理器,英特尔致力于推动工业自动化和智能化的发展,为客户提供强大的计算能力和灵活的解决方案。

图4. 英特尔工业控制产品路线图
客户解决方案选择指南

测试数据

*注:
- 测试中Windows执行Burn-In Test加压负载:100% CPU负载, 100% RAM负载, 100% 2D负载, 100% 3D负载, 100% Video负载,100% 网络负载。
- 实验室测试结果,实际可能不同。本图表测试数据由盟通提供,测试工具由Acontis提供。
- 硬件:ATOM系列N97为卓信创驰 E7201, CORE i7系列12700为信步ECS-C6270
公司简介
Acontis Technologies GmbH 是一家总部位于德国南部的工业自动化技术公司,成立于2001年。公司专注于EtherCAT技术、Windows实时软件和实时虚拟化技术(RealTime Hypervisor),是行业领先的解决方案供应商。经过多年的技术积累和现场客户的验证,Acontis的核心产品围绕工业实时通信与操作系统搭建出两大类产品:一是EtherCAT主站协议栈和各种配套工具;二是实时Hypervisor技术。
盟通科技有限公司成立于2013年,是专注于工业自动化领域的高新技术企业,核心业务涵盖实时现场总线技术及工业通讯技术的研发、推广与技术服务。与欧洲多家头部自动化企业包括Acontis、emotas、HMS等战略合作,聚焦工业4.0框架下的通讯解决方案,提供标准化与定制化产品。国内客户涉及机器人、半导体制造、医疗设备、航空航天等多个领域。盟通科技是Acontis多年来的中国合作伙伴,拥有丰富的项目落地与应用经验。
更多推荐



所有评论(0)